优先冲击2+1份额!新恒泰预期冻资9100亿,还是低估了,尽管行情不好,但是资金依然热情,没办法,只能多加安全垫!
一、核心数据(不用算,直接记)
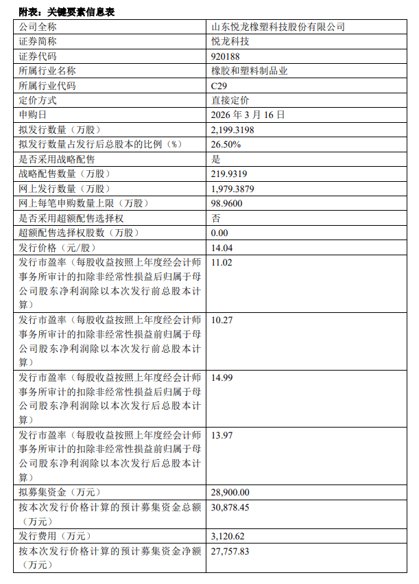
发行价:14.04元/股
申购时间:2026年3月16日
顶格资金:1389.40万元
关键结论:1+0约480万起,2+0约930万起,2+1约980万起,顶格1389.4万元获3+1份额,440万以下大概率陪跑。
二、申购门槛预测
基于新恒泰(约9300亿,100股门槛251万)、觅睿科技、通宝光电、国亮新材的实测数据,预期悦龙科技冻资9100亿,门槛预测如下:
- 1+0份额(1手正股):9100亿冻资对应门槛约460万元,建议加安全垫至480万元起(获配概率≥93%),资金量小于440万元大概率陪跑,浪费利息。
- 2+0份额(2手正股):200正股门槛约930万元起,没啥性价比,建议冲2+1。
- 2+1份额(2正股+1碎股):碎股池竞争较为激烈,预测门槛980万元起,性价比最高,强烈推荐!但有可能因为申购此档的人多,从而拔高门槛线。
- 顶格大概率获配3+1,小概率获配2+1,建议优先分户做980万起的2+1档,如果户少,那就直接顶格吧。
三、收益与资金效率
发行PE(14.99倍)较行业均值折价48.6%,流通市值约2.78亿元(小盘属性),老股流通量219.93万股,抛压较小,预计涨幅区间150%-200%:
- 1+0盈利(按200%涨幅):2802元(100×14.04×200%),资金收益率万分之5.85
- 2+0盈利(按200%涨幅):5616元,资金收益率万分之6.04
- 2+1盈利(按200%涨幅):8424元,资金收益率万分之8.59
- 3+1盈利(按200%涨幅):11232元,资金收益率万分之8.08
四、操作策略
(一)小额资金(<440万元)
- 核心逻辑:未达1+0安全门槛,获配概率不足40%,资金冻结2天损失利息,补资成本高于潜在收益;
- 策略:放弃直接申购,优先参与北交所打新基金,或配置短期理财或存款冲量,规避无效博弈。
(二)中额资金(440-930万元)
- 操作建议:资金达450万元时,补资至480万元申购锁定1+0份额,确保基础收益;剩余资金配置1天期逆回购,额外赚取利息;资金接近900万元的,补资至930万元,冲击2+0份额;
- 时间要求:不需要挣碎股,不需要抢时间,收盘前收购成功即可。
(三)大额资金(930-980万元)
- 操作建议:优先冲980 万拿 2+1,在 200% 涨幅下收益率(0.0859%)显著高于 2+0 档位(0.0604%),性价比最优;
- 时间要求:尽量早申购,不用特别早,尽量提高申购金额,增加安全垫。
(四)顶格及以上资金(≥1389.4万元)
- 操作建议:直接顶格申购,可获3+1份额;资金超顶格的,按980万元/户分户申购,增大盈利空间,且无需承担顶格资金小概率翻车的成本。
(五)多账户资金
- 操作建议:优先按980万元/户分户;如果安全垫不够高,所有账户尽量在9:15前完成委托,确保碎股获配时间优势,安全垫高可以不用抢时间申购;
- 合规提醒:分户需使用不同身份证开户(满足北交所50万资产+2年经验权限),避免关联账户违规。
本次测算基于北交所近期新股数据,市场存在不确定性,仅供操作参考。
正在阅读:带你投资 » 悦龙科技新股申购深度分析方案920188

带你投资





